康美健康商城官方下载,具体实施指导-模拟版1_v9.625
在康美健康商城系列软件中,康美健康商城官方下载具体实施指导模拟版1_v9.625以其独特的优势和功能,成为众多用户关注的焦点,作为康美健康商城官方网站软件的最新力作,它集结了众多创新元素,旨在为用户提供更加便捷、安全...
刀锋旅游攻略大揭秘,探索未知奇妙之旅,必看的旅行指南!
刀锋,一个充满神秘色彩的地方,吸引着无数旅行者的目光,这里有着壮丽的自然风光、丰富的历史文化和独特的地域风情,本篇文章将为您提供一份详尽的刀锋旅游攻略,带您领略这片土地的无限魅力。自然风光刀锋地区的自然风光令人叹为观...
全球十大顶尖培训班排名榜单揭晓!
随着全球经济的发展,各行各业的竞争日趋激烈,人们对于自身能力的提升越来越重视,各种培训班应运而生,以满足人们不断提升自我、追求进步的需求,我们将为您揭晓全球十大顶级培训班的排名。斯坦福大学商学院领导力培训班斯坦福大学...
突发事件死亡分级的深度探讨
突发事件,如自然灾害、事故灾难、公共卫生事件等,往往带来不可预知的严重后果,其中尤以人员伤亡为最大影响,为了更好地应对这些事件,我们需要对突发事件的死亡进行分级,本文将从突发事件的特性出发,探讨其死亡分级的必要性和具...
澳门美食盛宴,自助晚餐十大热门榜单
澳门,这座繁华的旅游城市,以其独特的文化氛围和美食魅力吸引着无数游客,在夜晚的澳门,自助晚餐更是成为许多人的首选,以下是澳门十大自助晚餐的排名,带您领略澳门美食的独特魅力。威尼斯人自助餐威尼斯人自助餐以其丰富的菜品种...
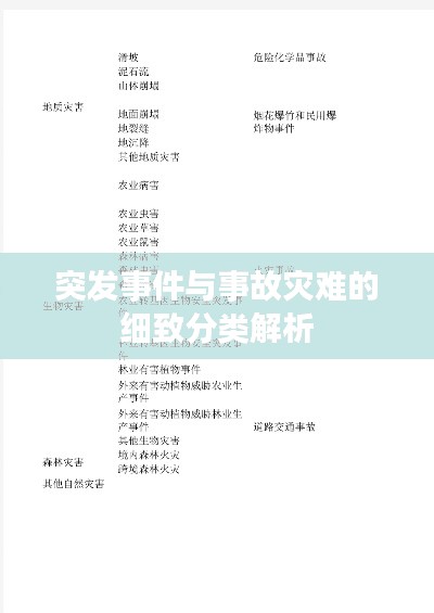
突发事件与事故灾难的细致分类解析
在日常生活和工作中,我们时常会遇到各种突发事件和事故灾难,这些事件往往具有突发性、复杂性和破坏性,对人们的生命财产安全构成严重威胁,为了有效应对这些挑战,我们必须对突发事件和事故灾难进行分类,以便更好地识别、评估和应...
历史上的十二月二十七日电商巨头崛起与实时推荐影响力
随着科技的飞速发展,电商行业逐渐崭露头角,成为改变世界商业格局的重要力量,在这波澜壮阔的历史长河中,十二月二十七日不仅是日历上的一个日期,更是电商发展史上多个重要时刻的见证者,本文将带您回顾这一天电商领域所发生的重要...
江苏常州疫情下的冬日心灵之旅,与自然共舞,寻找宁静绿洲
一、引言当疫情的阴霾笼罩大地,我们或许无法随心所欲地远行,但在这个特殊的日子——12月22日,让我们把目光转向江苏常州,一个充满自然美景与宁静力量的地方,让我们放下繁忙的生活,踏上一段轻松愉快的旅程,探索自然美景...
长寿高速实时信息,探寻自然美景,启程心灵之旅
在繁忙的生活中,我们时常渴望逃离都市的喧嚣,寻找一片宁静的天地,让我们跟随历史的脚步,踏上长寿高速,开启一场轻松愉快的探索自然美景的旅程,让我们共同见证那些远离尘嚣的美丽瞬间,发现内心的平静与宁静。历史上的今天,长寿...














蜀ICP备2022005971号-1